El mercado de SaaS alcanzará los 720 mil millones de dólares estadounidenses para 2028, con una tasa de crecimiento anual compuesta (CAGR) cercana al 26%. Conforme el mercado se expande, casi todos los proveedores de software están migrando o, al menos, incorporando una oferta basada en SaaS en su catálogo de productos.
La adopción de SaaS por parte de los usuarios implica la transferencia de la mayoría de los datos, que antes se almacenaban localmente, hacia la nube o, a través de ella, a servidores empresariales gestionados por el proveedor de SaaS. Esta tendencia apunta hacia una centralización progresiva del almacenamiento de datos en internet, impulsada por la amplia adopción de SaaS.
La nube requiere una protección más robusta.
Los actores del SaaS están comprendiendo que, a medida que asumen una mayor responsabilidad sobre los datos de los usuarios, ninguna medida de protección es completamente suficiente. Existen múltiples formas en que pueden volverse responsables y estar en riesgo.
Debido al gran volumen de información almacenada o en tránsito a través de las aplicaciones SaaS, los servidores de estas compañías son vulnerables a ataques. Los ciberdelincuentes los atacan, penetran y encuentran datos totalmente desprotegidos. Pueden realizar desde robos y actos vandálicos hasta el cifrado de información para exigir rescates.
Por ello, es imprescindible incorporar cifrado en tiempo real para todos los datos alojados, con el fin de retrasar y disuadir a los atacantes, y mitigar el daño de sus intrusiones. Todo esto debe hacerse en tiempo real, ya que la única manera en que el SaaS puede sustituir al software instalado localmente es ofreciendo un rendimiento comparable a menor costo.
Los usuarios de aplicaciones SaaS depositan gran cantidad de datos sensibles e incluso información potencialmente controvertida en los servidores de la empresa. Se requiere analizar toda esta información y tomar decisiones rápidas para evitar que represente un riesgo para la compañía SaaS.
Requisitos del cliente
El cliente es una empresa de análisis que colabora con grandes compañías SaaS a nivel mundial. Proveen la tecnología para analizar de forma rápida y casi en tiempo real los datos que fluyen entre el usuario y el servidor de la compañía SaaS. El informe del análisis debe entregarse a la compañía SaaS en menos de un segundo.
El cliente busca una solución que pueda descifrar rápidamente los datos cifrados con SSL, transmitir la información descifrada a su motor de análisis de datos, volver a cifrarla y enviarla a los servidores de la compañía SaaS. Sin embargo, SSL no resultaba una opción viable, ya que el descifrado y cifrado de SSL para un gran número de usuarios SaaS requiere múltiples procesos previos de negociación (handshaking), lo que dificulta proporcionar análisis en uno o dos segundos.
Pantherun ofrece un enfoque innovador en protección mediante una técnica de cifrado que opera en tiempo real, capaz de reemplazar completamente al SSL, realizando en microsegundos lo que SSL tardaría más de un segundo en ejecutar. Esta solución emplea inteligencia artificial (IA), implementada de manera sumamente eficiente y económica, ya sea en un chip o en software, siendo una iniciativa pionera a nivel mundial.
Aunque la mayoría de los sistemas de cifrado actuales utilizan AES o alguna de sus variantes por considerarse la forma más segura, Pantherun también adopta AES. Sin embargo, la singularidad de Pantherun radica en la forma en que oculta la clave dentro del paquete y la velocidad con la que lo hace, lo cual la vuelve excepcionalmente resistente a brechas y facilita su integración en productos, aplicaciones o servidores.
El hecho de que Pantherun utilice inteligencia artificial para determinar la ofuscación clave convierte nuestra solución en única en su clase. La barrera de entrada para desarrollar algo similar en tiempo real es elevada, pues requiere un conocimiento profundo de los protocolos de comunicación y experiencia previa. Por tanto, resulta complicado para la competencia emular nuestro enfoque. En cambio, para la mayoría de los proveedores tecnológicos tiene más sentido licenciar nuestra propiedad intelectual (PI) exclusiva, de modo que cualquier empresa de productos o tecnología pueda convertirse fácilmente en nuestro cliente. Por eso, el cliente optó por adoptar la PI de Pantherun en lugar de intentar desarrollar una solución por sí mismo.
La solución
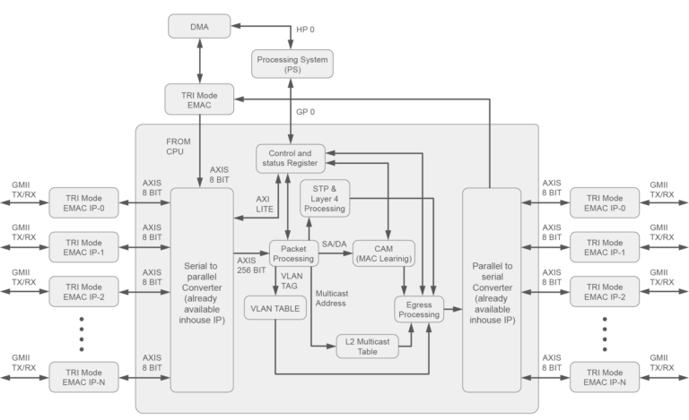
Hemos integrado nuestra propiedad intelectual en un chip programable, de modo que cualquier dispositivo basado en este chip puede operar en la nube, recibir flujos de datos de usuario, descifrarlos, enviarlos al motor de análisis del cliente, volver a cifrarlos y transmitirlos al servidor en la nube. Este chip programable se denomina Field Programmable Gate Array (FPGA) de Xilinx.AMD. Gracias a nuestro diseño incorporado, este chip permite el procesamiento simultáneo y en tiempo real de múltiples flujos de datos.

La arquitectura es la siguiente: múltiples flujos de datos entrantes son procesados en paralelo por el motor de encriptación Pantherun. Gracias a este procesamiento simultáneo, tanto la encriptación como la desencriptación se realizan en tiempo real. Así, logramos alcanzar un rendimiento en microsegundos, incluso al manejar grandes volúmenes de información.

La arquitectura mostrada ilustra cómo fluye la información entre los usuarios de la aplicación SaaS, a través del motor de encriptación Pantherun, hacia el motor analítico del cliente, y posteriormente a los servidores basados en la nube.
Puedes ampliar la información acerca de la tecnología de Pantherun en Pantherun - Cifrado en tiempo real, con cero latencia y a velocidades Gigabit.

